1.1BOARD OF DIRECTORS
Consilia Asesores, S.L. Presidency
(Pedro Mielgo, legal representative)
Dennis van Alphen Director
Martijn Verwoest Director
Michael Andrew Bryan Director
Ruwantha Vidanaarachchi Director
Rong Yang Director
Simon Davy Director
Fanny Grillo Director
Pierre Benois d’Anthenay Director
María Martín Secretary(non-Director)
1.2EXECUTIVE COMMITTEE
Alejandro Lafarga Chief Executive Officer
Rafael Fuentes Legal Director
Inés Zarauz Financial Director
David Ortiz Business Development Director
Glen Lancastle Systems and Operations Director
María Vázquez Human Resources Director
Félix Blasco Network Operations Director
1.3CORPORATE SOCIAL RESPONSIBILITY
The pursuit of excellence, through the application of social responsibility and good corporate governance criteria, which assess the impact of the company’s actions on the community, workers and the environment, is the pattern of action followed by Madrileña Red de Gas. For this reason, we have opted for the Excellent Madrid mark of quality. In the first half of 2018, we received the “Excellent Madrid” business excellence certificate, a guarantee mark with which the Community of Madrid certifies the quality and excellence in management of companies and fosters competitiveness within the business sector.
In this area, for another year MRG has participated in the «GRESB Infrastructure» initiative. This enables us to remain faithful to our purpose of having a broader perspective on the company’s evolution and its level of development compared to other companies in the sector.
1.4CORPORATE RISK MANAGEMENT
In terms of risk management, and in accordance with the Madrileña Red de Gas culture, the Audit, Risk and Compliance Committee has held regular sessions in which a wide variety of topics have been analysed. These sessions are aimed at monitoring the development of the risks regarded as most relevant, the approval and monitoring of risk mitigation plans and monitoring the effectiveness of the monitoring implemented. Similarly, the scorecard of corporate risk indicators has been maintained and perfected.
This committee reports directly to the Board of Directors and is composed of the risk manager, representatives of the Board of Directors, the Management Committee and an independent risk expert appointed by the investors. The latter carries out regular visits to enhance his/her knowledge of the risk management that is carried out in the company’s most representative operational processes.
Finally, as a result of the application of the risk management policy, the corporate risk map has been updated. It includes the ten most significant risks, which have been evaluated using a criterion based on:
- The probability of occurrence of a risk on a scale of 1 to 10.
- Impact as the combination of the effect on the net present value and reputational impact, both on a scale of 1 to 10.
This map covers emerging risks, establishing new high-level monitoring processes that add to existing ones. The implemented action plans contribute to mitigating the consequences of these risks.

1.5ENVIRONMENTAL RESPONSIBILITY
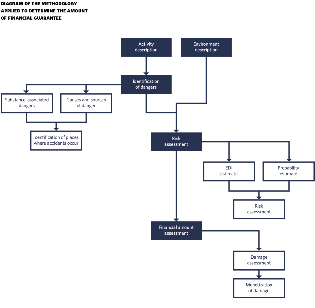
After analysing the specifications of our facilities and the activities carried out, in application of the Law 26/2007 on environmental responsibility, during the current financial year we have carried out the analysis of environmental risks and calculation of the amount of financial guarantee in each one of the LPG plants affected by SEVESO regulations (Royal Decree 840/2015). For this purpose, the following has been taken as a point of reference:
2018
Madrileña Red de Gas has been awarded the «Excellent Madrid» mark of quality by the Autonomous Community of Madrid
- The «UNE 150.008 Analysis and evaluation of environmental risk» standard.
- The «Methodological guide for the preparation of environmental risk analysis for the gas sector». It has been prepared by SEDIGAS and has been the subject of favourable opinion from the Technical Commission for the prevention and repair of environmental damage. The objective of this Commission is to facilitate the process of preparing environmental risk analyses in these facilities, enabling the identification of similar environmental risk management and control processes and strategies in this sector that presents a high degree of heterogeneity owing to the different activities that it encompasses.
- The additional requirements of Royal Decree 183/2015 amending the Environmental Liability Law.
In this way, Madrileña Red de Gas complies with the obligation to communicate to the competent authority the existence of environmental damage or the imminent threat that it exists, through the presentation of the responsible statements as well as the adoption of preventive measures, avoidance and repair within the established legal term.
The analysis carried out consisted of the following:
- General description of the LPG plant.
- Description of the installation’s environment, taking into account aspects of the description of the environment (geography, climatology, geology, geotechnics, soil science, surface water masses, groundwater masses, wild species and habitats, protected areas and assessment of the environmental quality of the natural receptors).
- Identification of causes and hazards proposed for these activities. The aspects regarded as necessary have been added, eliminated or nuanced, depending on the installation’s specifications and environment.
- Identification of the initiating events for the activity and the calculation of the probability of occurrence of the initiating events selected.
- Postulation of accidental scenarios. In this case, the installation’s initiating events have been taken into account to determine the fault trees according to the installation’s specifications. Similarly, the probability of occurrence of each accidental scenario, the substances involved and the resources that are affected have been determined.
- Definition for each group or agent-resource group scenario that apply for the calculation of the Environmental Damage Index (EDI). Calculation of the index. Calculation of the risk associated with all the installation’s accident scenarios.
- Quantification of environmental damage, estimating its extent, intensity and temporality.
- Monetization of the project for primary repair of the damages arising from the selected scenario. This will determine the amount of the financial guarantee, including the costs of prevention and avoidance of damages. (The MORA tool has been used).

1.6DATA PROTECTION
May 2018 marked two years since the entry into force of the new General Regulation on Data Protection (GDPR), compliance with which is mandatory. The GDPR unifies the regimes of all the EU Member States on the subject and addresses the technological changes of the last decades. Nowadays, data protection must deal with concepts such as big data, industry 4.0, robotics or artificial intelligence.
100%
All Madrileña employees have received training in data protection
Despite the controversy generated by the approval of the GDPR, this new regulation provides security to consumers and businesses and establishes the same conditions for all market agents.
In this line, Madrileña Red de Gas has carried out the necessary adjustments with the publication of a new data protection policy, a manual for the personal data protection management system and several of the procedures related to the identification of personal data processing, incident management and security breaches, information management and the consent of the interested party, as well as relations with those in charge of processing. Finally, as established by the GDPR, the appointment of the data protection officer by the Spanish Agency for Data Protection has been notified.
The most relevant actions regarding the protection of personal data have focused fundamentally on the definition of criteria and in the resolution of consultations. Many of these are related to the exercise of rights of access, rectification, cancellation and opposition, and also to the contents of the informative notes on data protection and contractual clauses.
Similarly, in order to promote the internal culture in terms of data protection, we have carried out online training actions and disseminated informative and briefing notes on specific aspects to all employees.
1.7PREVENTION OF CRIMINAL OFFENCES
In accordance with Law 1/2015, of March 30, Madrileña Red de Gas constantly updates its crime prevention management model, including its map of criminal risks, as well as its protocol for the prevention of criminal offences.
In this sense, the level of commitment of Madrileña Red de Gas is constant. During this financial year, the current situation of established monitoring was analysed through the respective risk management tools, analysing their degree of compliance as well as their effectiveness.
As a result, an action plan aimed at the permanent improvement of that monitoring has been approved.
1.8REGULATORY FRAMEWORK
The Spanish gas sector is regulated by Law 34/1998, of October 7, of the Hydrocarbons Sector, reformed by Law 12/2007, of July 2, Royal Decree-Law 13/2012 and Law 8/2015, of May 21, as well as by Law 18/2014, of October 15, and by its implementing provisions, amongst which Royal Decree 1434/2002, of December 27, Royal Decree 949/2001, of August 3, and Royal Decree 984/2015, of October 30 stand out for their importance.
The Ministry for the Ecological Transition (previously called the Ministry of Energy, Tourism and Digital Agenda) is the competent body for the regulation of the gas and electricity sector, while the National Commission on Financial Markets and Competition (CNMC) is the regulatory authority that has been entrusted with the tasks of maintaining and ensuring effective competition and the transparent functioning of the Spanish energy sectors. Until the publication of Law 3/2013, of June 4, these functions were performed by the National Energy Commission (CNE), which has been incorporated into the CNMC. The respective Ministries of the Autonomous Communities have competences both in the development of regulations and in the execution of regulations.
In January 2019, Royal Decree-Law 1/2019, of 11 January, was approved on urgent measures to adapt the competences of the National Commission on Financial Markets and Competition to the requirements arising from community law in relation to the 2009/72/EC and 2009/73/EC Directives of the European Parliament and of the Council of 13 July 2009 on common rules for the internal market in electricity and natural gas. The following have been amended: Law 3/2013 of 4 June, for the creation of the National Commission on Financial Markets and Competition; Law 34/1998, of October 7, of the Hydrocarbons Sector; Law 24/2013, of December 26, of the Electricity Sector; and Law 18/2014, of October 15, approving urgent measures for growth, competitiveness and efficiency. In this sense, the main modifications have been the following:
- The independence of the regulatory body in the approval of its regulatory circulars is guaranteed.
- In relation to the remuneration of gas and electricity transportation and distribution activities and of liquefied natural gas plants (except for underground natural gas storage), the CNMC will approve the methodology, the remuneration parameters, the regulatory basis of assets and the activity’s annual remuneration. In any event, the financial remuneration rate may not exceed the maximum limit established by law for the regulatory period. Regarding the access tariffs for the electricity and natural gas networks, it is established that the regulatory authority will approve, in addition to the tariffs methodology, their structure and concrete values, the approval of the structure of the positions, their methodology and their values falling within the remit of the Ministry of Environment.
- In relation to the conditions of access and connection to electricity and natural gas transportation and distribution networks, the CNMC will be responsible for approving access and connection methodology and conditions.
- The regulation of the operational rules for organized markets will be the responsibility of the CNMC.
- The remuneration of the electricity system operator and gas system technical manager will be established by the CNMC.
The Ministerial Order ETU/1283/2017, of December 22, established the remuneration of gas sector regulated activities for 2018. Specifically, the initial remuneration recognized for Madrileña Red de Gas for the financial year 2018 amounts to 142,817 thousand euros for the period between January 1 and December 31, 2018. The ministerial order includes an adjustment of the remuneration for 2016 and 2017 for an amount of 2,432 thousand euros of higher income, without this implying a significant impact on the profit and loss account.
This Ministerial Order ETU/1283/2017 modified the meter rental rate and telemetry equipment for 2018 with a negative economic impact for the gas sector of, approximately, 55 million euros of lower income, and for Madrileña Red de Gas of 5.2 million euros of lower income. The distributors Nedgia and Redexis have appealed the order before the courts, and the appeal is currently pending. If the resolution of the appeal were favourable for these distributors, it would have the same positive effect for the rest of the distributors and, therefore, for Madrileña Red de Gas.
The Ministerial Order TEC/1367/2018, of December 20, has established the remuneration of the regulated activities of the gas sector for 2019. Specifically, the initial remuneration recognized for Madrileña Red de Gas for the financial year 2019 amounts to 142 million euros for the period between January 1 and December 31, 2019. The Ministerial Order includes an adjustment of the remuneration for 2017 and 2018 for an amount of 1.7 million euros of higher income, without this implying a significant impact on the profit and loss account.